📚 Rapport Technique CI/CD - Projet Qrious Quiz

Projet Cloud Native DevOps - ESIEE Paris 2025
👤 Auteurs : Ilyas GHANDAOUI & Cyprien BOSCHER - E4FI ESIEE Paris
👨🏫 Enseignant : Badr TAJINI
📅 Date : 28 décembre 2025
🔗 Repository : https://github.com/ilyasgdo/Projet-Full-Stack-ESIEE-2025-Ilyas-Cyprien
🌐 Application en Ligne
| Composant | URL | Infrastructure |
|---|---|---|
| Frontend | https://ilyasghandaoui.store | Cloudflare Pages |
| Backend API | https://api.ilyasghandaoui.store | Cloudflare Tunnel → Minikube Local |
| Documentation | https://docs.ilyasghandaoui.store | Cloudflare Pages |
Architecture hybride : Le frontend est déployé sur le CDN Cloudflare Pages (disponible 24/7), tandis que le backend utilise un tunnel Cloudflare pour exposer le cluster Kubernetes local (Minikube) sur Internet.
📋 Table des Matières
- Introduction
- Architecture Globale
- Phase 1 : Application Web
- Phase 2 : Intégration Continue (CI)
- Phase 3 : Livraison Continue (CD)
- Phase 4 : Déploiement Kubernetes
- Base de Données
- Scripts d’Automatisation
- Sécurité
- Guide de Déploiement
- Phase 5 : Déploiement Cloud (Cloudflare)
- Métriques de Performance
- Sécurité et Zero Trust
- Erreurs Rencontrées et Solutions
- Couverture des Tests
- Bonnes Pratiques et Leçons Apprises
- Conclusion
1. Introduction
1.1 Contexte du Projet
Ce projet implémente une architecture CI/CD complète pour une application de quiz web. L’objectif est de démontrer les pratiques DevOps modernes avec :
- Intégration Continue (CI) : Tests automatisés et build Docker
- Livraison Continue (CD) : Déploiement automatique sur Kubernetes
- Infrastructure locale : Minikube pour le cluster Kubernetes
1.2 Technologies Utilisées

1.3 Objectifs Pédagogiques
| Objectif | Implémentation |
|---|---|
| Tests automatisés | ✅ Vitest (Frontend) + Pytest (Backend) |
| Images Docker | ✅ Multi-architecture (amd64/arm64) |
| Déploiement K8s | ✅ Minikube avec manifests YAML |
| Opérations CRUD | ✅ Questions, Réponses, Participations |
| Pipeline CI/CD | ✅ GitHub Actions |
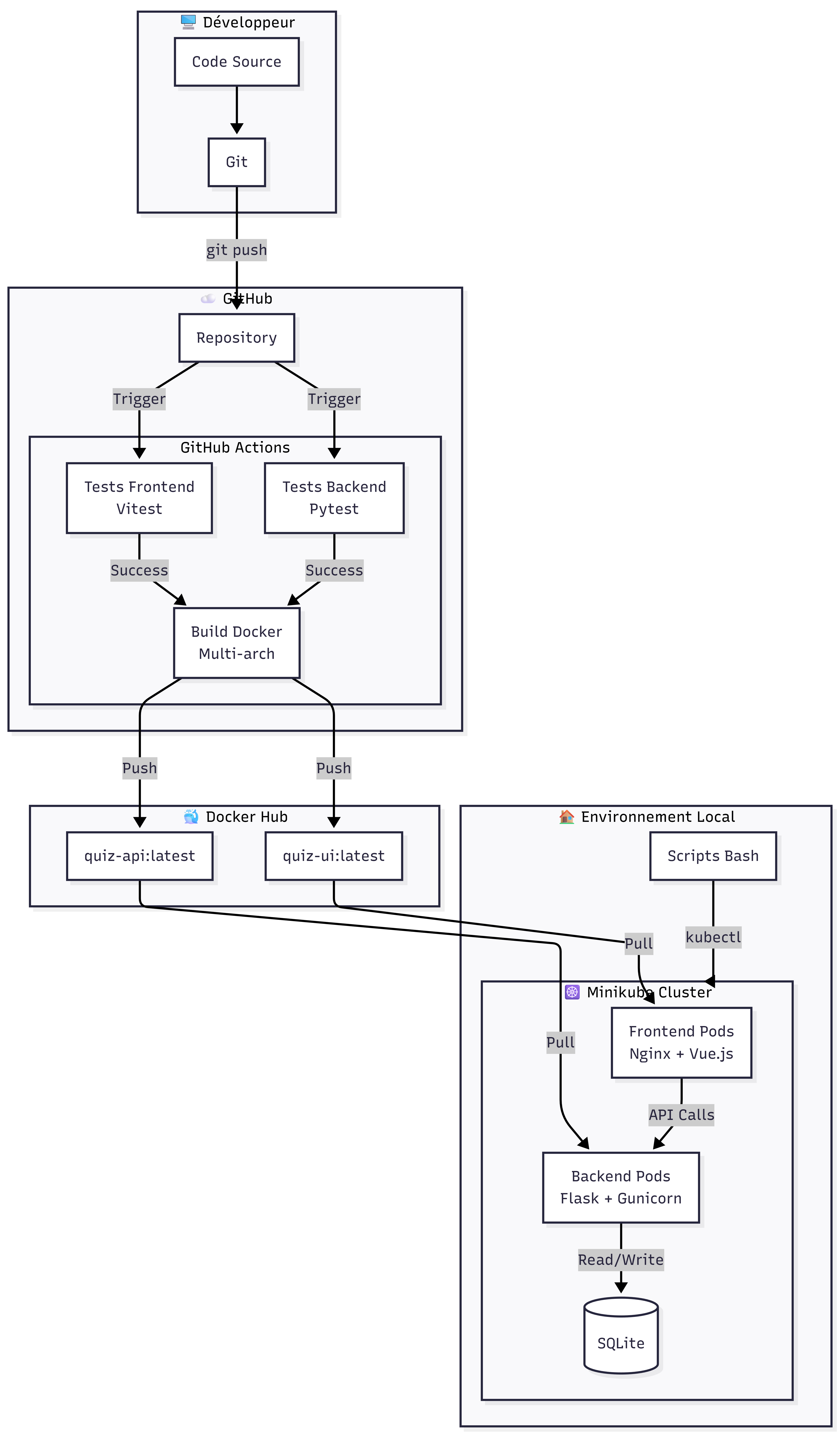
2. Architecture Globale
2.1 Vue d’Ensemble du Système

2.2 Flux de Données

3. Phase 1 : Application Web
3.1 Architecture de l’Application

3.2 Structure des Fichiers
📁 Projet-Full-Stack-ESIEE-2025-Ilyas-Cyprien/
├── 📁 .github/workflows/
│ └── 📄 ci-cd.yml # Pipeline GitHub Actions
├── 📁 k8s/
│ ├── 📄 configmap.yaml # Variables d'environnement
│ ├── 📄 secrets.yaml # Secrets (base64)
│ ├── 📄 backend-deployment.yaml
│ ├── 📄 frontend-deployment.yaml
│ └── 📄 pvc.yaml # Persistent Volume Claim
├── 📁 scripts/
│ ├── 📄 start-cd.sh # Setup complet
│ ├── 📄 setup-minikube.sh # Config Minikube
│ ├── 📄 deploy.sh # Déploiement K8s
│ └── 📄 auto-deploy.sh # Watcher Docker Hub
├── 📁 quiz-api/
│ ├── 📄 app.py
│ ├── 📄 models.py
│ ├── 📄 auth.py
│ ├── 📄 Dockerfile
│ ├── 📄 requirements.txt
│ └── 📁 tests/
│ └── 📄 test_api.py
└── 📁 quiz-ui/
├── 📁 src/
│ ├── 📁 views/
│ ├── 📁 services/
│ └── 📁 test/
├── 📄 Dockerfile.k8s
└── 📄 package.json
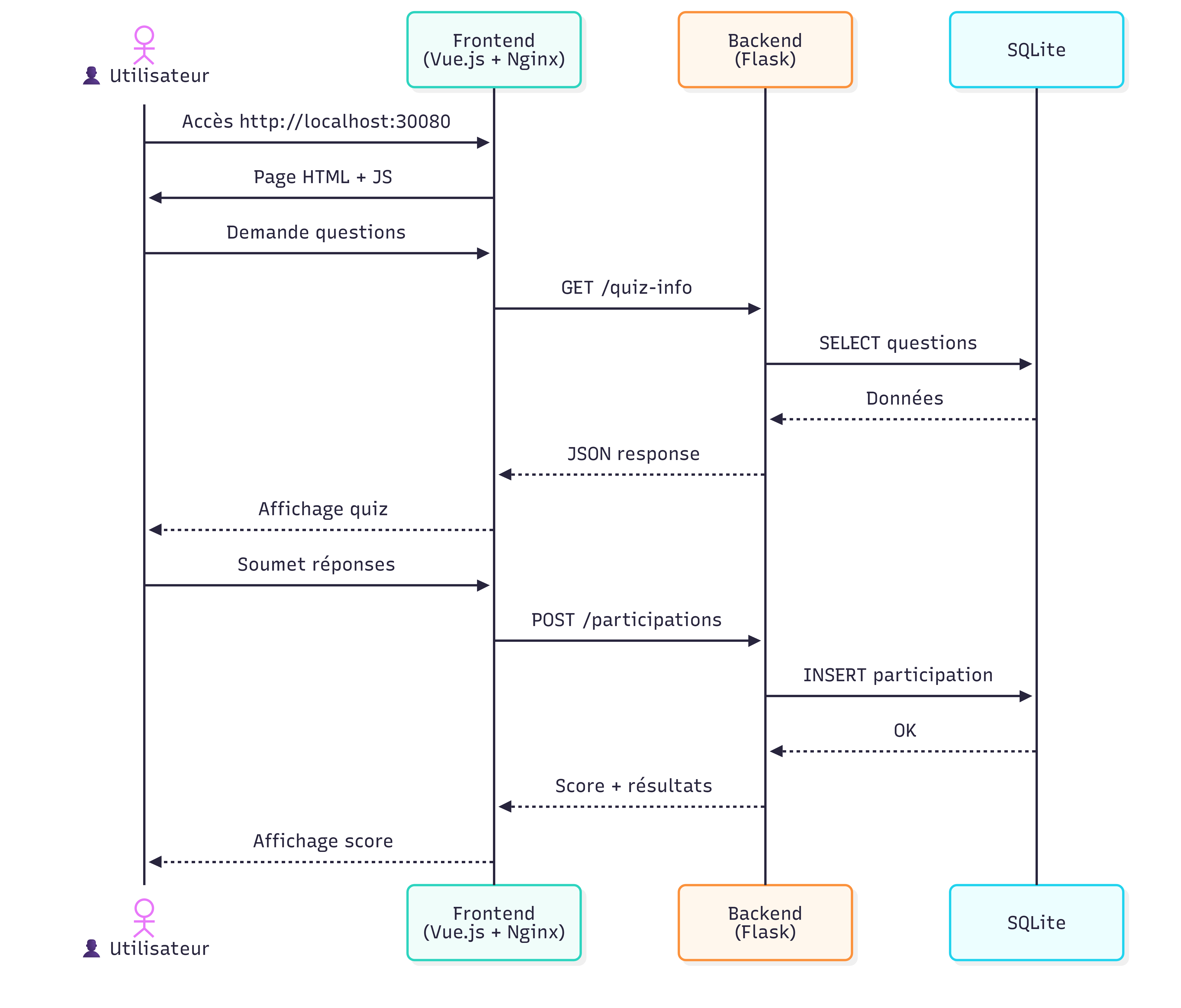
3.3 API REST Endpoints

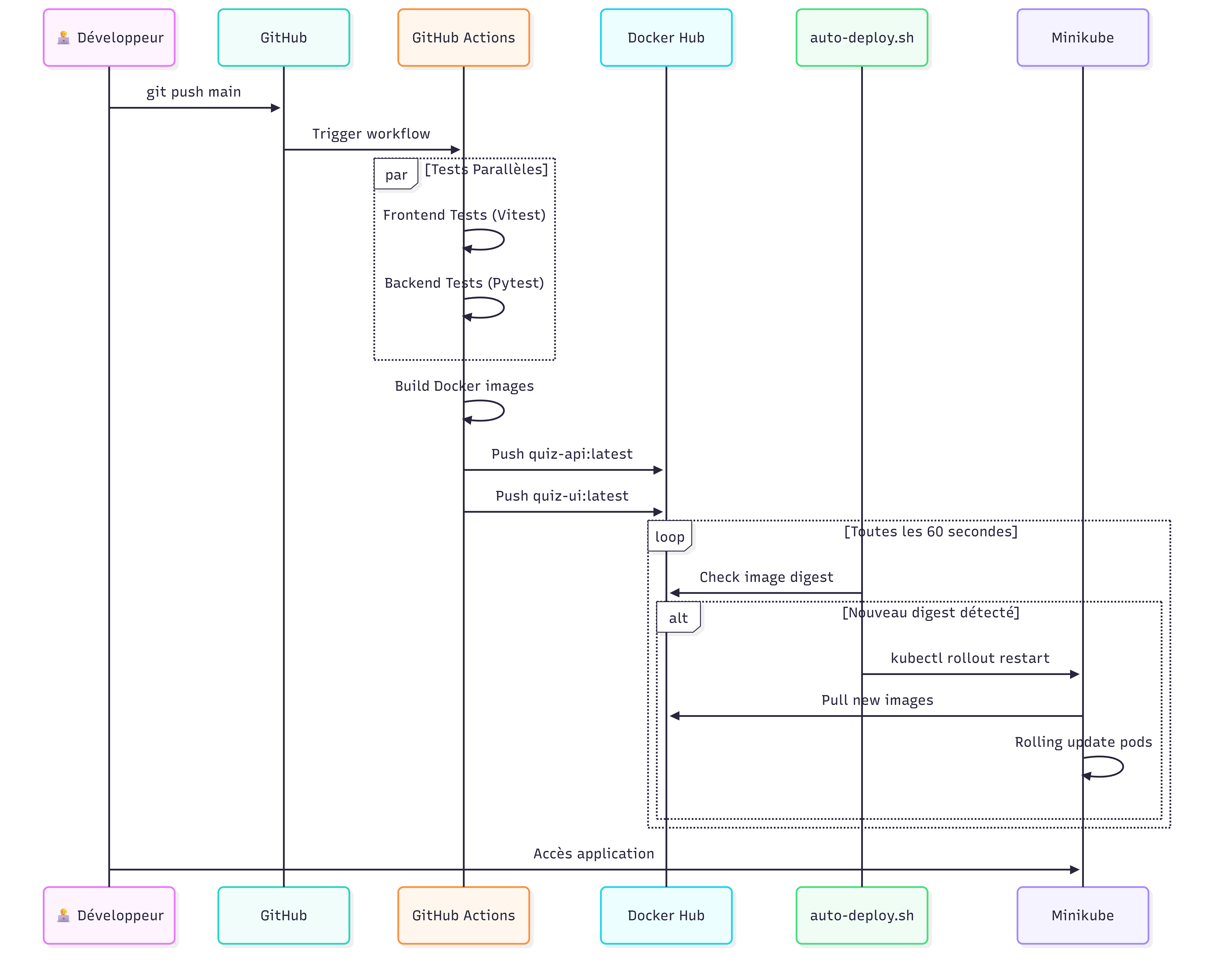
4. Phase 2 : Intégration Continue (CI)
4.1 Pipeline GitHub Actions

4.2 Configuration du Workflow
# .github/workflows/ci-cd.yml
name: CI/CD Pipeline
on:
push:
branches: [main, master]
pull_request:
branches: [main, master]
jobs:
test-frontend:
name: Frontend Tests (Vitest)
runs-on: ubuntu-latest
steps:
- uses: actions/checkout@v4
- uses: actions/setup-node@v4
with:
node-version: '20'
- run: npm ci
working-directory: quiz-ui
- run: npm run test:run
working-directory: quiz-ui
test-backend:
name: Backend Tests (Pytest)
runs-on: ubuntu-latest
steps:
- uses: actions/checkout@v4
- uses: actions/setup-python@v5
with:
python-version: '3.9'
- run: pip install -r requirements.txt
working-directory: quiz-api
- run: pytest tests/ -v
working-directory: quiz-api
build-and-push:
needs: [test-frontend, test-backend]
runs-on: ubuntu-latest
# ... build Docker multi-arch4.3 Couverture des Tests

| Catégorie | Framework | Nombre de Tests |
|---|---|---|
| Frontend - Composants | Vitest | 2 |
| Frontend - Services | Vitest | 2 |
| Backend - Health Check | Pytest | 2 |
| Backend - Auth | Pytest | 3 |
| Backend - CRUD Questions | Pytest | 8 |
| Backend - Participations | Pytest | 3 |
| Backend - Delete All | Pytest | 2 |
| Total | 24 tests |
5. Phase 3 : Livraison Continue (CD)
5.1 Processus de Déploiement Automatique

5.2 Images Docker

| Image | Base | Taille | Architectures |
|---|---|---|---|
ssssssss3/quiz-api | python:3.9-alpine | ~150 MB | amd64, arm64 |
ssssssss3/quiz-ui | nginx:alpine | ~25 MB | amd64, arm64 |
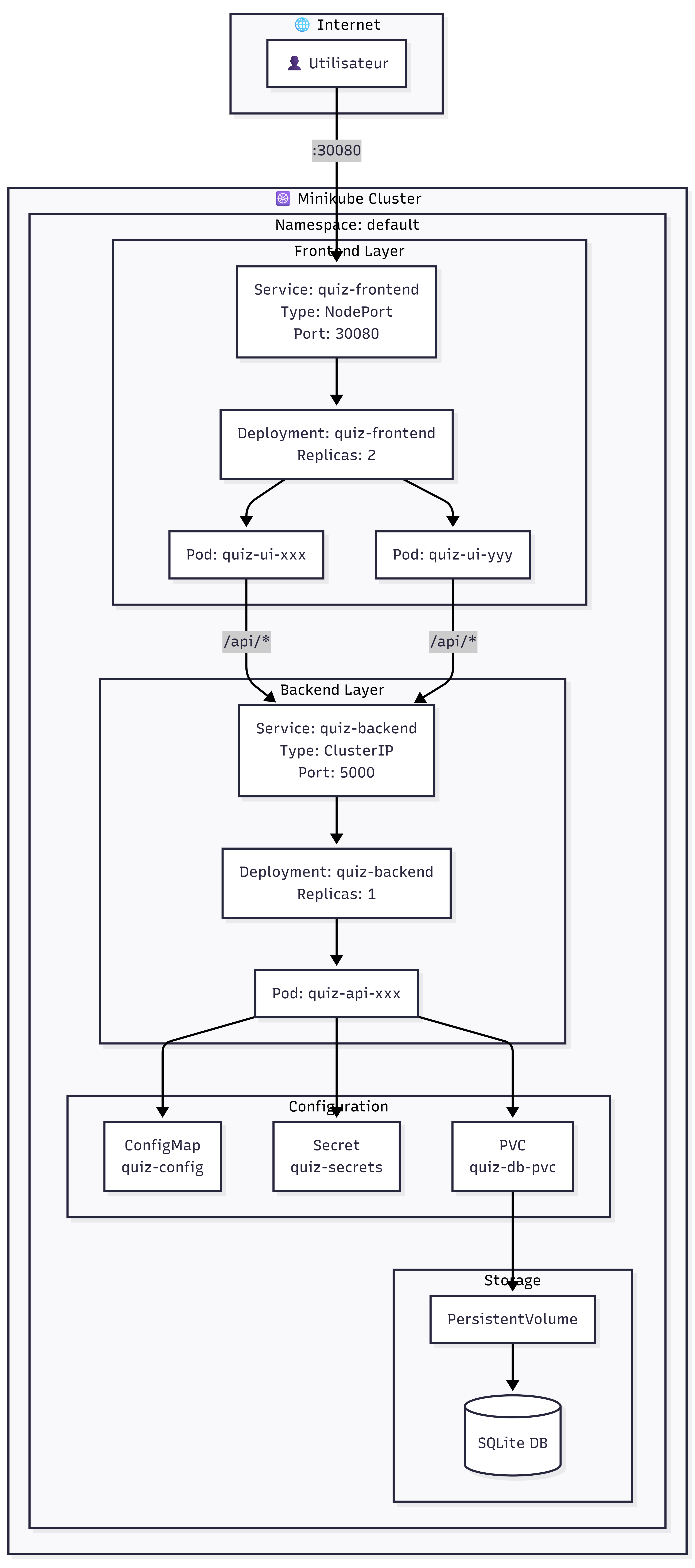
6. Phase 4 : Déploiement Kubernetes
6.1 Architecture du Cluster

6.2 Manifests Kubernetes
ConfigMap
apiVersion: v1
kind: ConfigMap
metadata:
name: quiz-config
data:
FLASK_ENV: "production"
FLASK_DEBUG: "0"
VITE_API_URL: "http://quiz-backend:5000"Secrets
apiVersion: v1
kind: Secret
metadata:
name: quiz-secrets
type: Opaque
data:
SECRET_KEY: <base64>
ADMIN_PASSWORD: <base64>6.3 Ressources et Limites

6.4 Health Checks (Probes)

| Probe | Backend | Frontend |
|---|---|---|
| Liveness | GET / :5000 every 30s | GET / :80 every 30s |
| Readiness | GET / :5000 every 10s | GET / :80 every 10s |
| Initial Delay | 15s | 5s |
7. Base de Données
7.1 Schéma de la Base de Données

7.2 Opérations CRUD

8. Scripts d’Automatisation
8.1 Vue d’Ensemble des Scripts

8.2 Détail des Scripts
| Script | But | Commande |
|---|---|---|
start-cd.sh | Setup complet en une commande | ./scripts/start-cd.sh |
setup-minikube.sh | Configure Minikube (4GB, 2 CPUs) | ./scripts/setup-minikube.sh |
deploy.sh | Déploie tous les manifests K8s | ./scripts/deploy.sh |
auto-deploy.sh | Watcher pour CD automatique | ./scripts/auto-deploy.sh |
9. Sécurité
9.1 Matrice de Sécurité

9.2 Bonnes Pratiques Implémentées
| Aspect | Implémentation |
|---|---|
| Secrets GitHub | Variables chiffrées dans Settings |
| Secrets K8s | Encodés en base64 |
| Auth API | JWT avec expiration |
| Images Docker | Tags immuables (SHA) |
| Réseau | Backend non exposé publiquement |
10. Guide de Déploiement
10.1 Prérequis

10.2 Installation Pas à Pas
git clone https://github.com/ilyasgdo/Projet-Full-Stack-ESIEE-2025-Ilyas-Cyprien.git
cd Projet-Full-Stack-ESIEE-2025-Ilyas-Cyprien
./scripts/start-cd.sh
./scripts/auto-deploy.sh
minikube service quiz-frontend --url10.3 Commandes Utiles
# Status des pods
kubectl get pods -l app=quiz
# Logs backend
kubectl logs -l component=backend -f
# Logs frontend
kubectl logs -l component=frontend -f
# Dashboard Kubernetes
minikube dashboard
# Redémarrer les déploiements
kubectl rollout restart deployment/quiz-backend
kubectl rollout restart deployment/quiz-frontend11. Phase 5 : Déploiement Cloud (Cloudflare)
En plus du déploiement local Minikube, l’application est désormais accessible publiquement via Cloudflare !
11.1 Architecture Cloud


🔒 Sécurité : Le port-forward écoute uniquement sur
localhost(127.0.0.1). Le trafic est chiffré de bout en bout via le tunnel Cloudflare.
11.2 Composants Cloud
| Composant | Service | URL |
|---|---|---|
| Frontend | Cloudflare Pages | https://ilyasghandaoui.store |
| Backend API | Cloudflare Tunnel | https://api.ilyasghandaoui.store |
| Documentation | Cloudflare Pages | https://docs.ilyasghandaoui.store |
11.3 Workflow de Déploiement Frontend
Un nouveau workflow GitHub Actions a été ajouté pour déployer automatiquement le frontend sur Cloudflare Pages :
# .github/workflows/deploy-frontend.yml
name: Deploy Frontend to Cloudflare Pages
on:
push:
branches: [main, master]
paths:
- 'quiz-ui/**'
workflow_dispatch:
jobs:
deploy:
name: Deploy to Cloudflare Pages
runs-on: ubuntu-latest
steps:
- uses: actions/checkout@v4
- uses: actions/setup-node@v4
with:
node-version: '20'
- run: npm ci
working-directory: quiz-ui
- run: npm run build
working-directory: quiz-ui
env:
VITE_API_URL: ${{ secrets.VITE_API_URL }}
- uses: cloudflare/pages-action@v1
with:
apiToken: ${{ secrets.CLOUDFLARE_API_TOKEN }}
accountId: ${{ secrets.CLOUDFLARE_ACCOUNT_ID }}
projectName: quiz-frontend
directory: quiz-ui/dist11.4 Configuration Cloudflare Tunnel
Le backend Flask sur Minikube est exposé publiquement via un tunnel Cloudflare :
Configuration du tunnel (~/.cloudflared/config.yml) :
tunnel: 50ea3b9e-3937-4c50-b6e0-36bb54fb9591
credentials-file: ~/.cloudflared/50ea3b9e-....json
ingress:
- hostname: api.ilyasghandaoui.store
service: http://localhost:5000
- service: http_status:404Démarrage du tunnel :
# Terminal 1 : Port-forward Kubernetes
kubectl port-forward svc/quiz-backend 5000:5000
# Terminal 2 : Tunnel Cloudflare
cloudflared tunnel run quiz-backend11.5 Secrets GitHub Requis
| Secret | Description |
|---|---|
CLOUDFLARE_API_TOKEN | Token API Cloudflare |
CLOUDFLARE_ACCOUNT_ID | ID du compte Cloudflare |
VITE_API_URL | URL de l’API backend (https://api.ilyasghandaoui.store) |
11.6 Avantages du Déploiement Cloud
| Aspect | Bénéfice |
|---|---|
| Accessibilité | Application accessible depuis n’importe où |
| SSL/TLS | Certificats HTTPS gérés automatiquement |
| CDN | Distribution globale via le réseau Cloudflare |
| Zero Trust | Protection par authentification email (ESIEE) |
| CI/CD complet | Déploiement automatique sur push |
12. Métriques de Performance
12.1 Temps de Build et Déploiement
| Étape | Durée Moyenne | Optimisation |
|---|---|---|
| Tests Frontend (Vitest) | ~22s | Cache npm |
| Tests Backend (Pytest) | ~15s | Cache pip |
| Build Docker multi-arch | ~5-6 min | Cache GHA, BuildKit |
| Deploy Cloudflare Pages | ~10-30s | CDN edge |
| Startup pods K8s | ~15-30s | Probes configurées |
12.2 Performance de l’Application
| Métrique | Valeur | Contexte |
|---|---|---|
| Time to First Byte (TTFB) | < 100ms | Via Cloudflare CDN |
| Temps de réponse API | < 50ms | Backend Flask local |
| Taille bundle Frontend | ~500KB gzipped | Vite build optimisé |
| Temps démarrage pod | ~15s | Avec health checks |
13. Sécurité et Zero Trust
13.1 Architecture de Sécurité

| Couche | Protection |
|---|---|
| Edge (Cloudflare) | WAF, DDoS protection, SSL/TLS |
| Tunnel | Chiffrement end-to-end, pas de ports ouverts |
| Kubernetes | Network policies, Secrets management |
| Application | JWT auth, CORS, input validation |
13.2 Cloudflare Zero Trust
L’application est protégée par Cloudflare Zero Trust Access :
- Politique d’accès : Uniquement les emails
@esiee.fret@edu.esiee.fr - Authentification : Email OTP (One-Time Password)
- Session : Expiration configurable
Utilisateur → Cloudflare Access → Vérification email ESIEE → Application
13.3 Chiffrement du Tunnel
Le tunnel Cloudflare assure un chiffrement TLS de bout en bout :
flowchart LR subgraph Internet User["👤 Utilisateur"] end subgraph Cloudflare["☁️ Cloudflare Edge"] CF["TLS Termination"] end subgraph Local["💻 Machine Locale"] Tunnel["cloudflared<br/>TLS Tunnel"] K8s["Kubernetes<br/>Backend"] end User -->|HTTPS| CF CF -->|TLS 1.3| Tunnel Tunnel -->|localhost| K8s
Avantages sécurité :
- ✅ Aucun port exposé sur la machine locale
- ✅ Pas besoin de VPN ou IP publique
- ✅ Authentification gérée par Cloudflare
- ✅ Logs et audit centralisés
14. Erreurs Rencontrées et Solutions
14.1 Problèmes CI/CD
| Erreur | Cause | Solution |
|---|---|---|
Resource not accessible by integration | GitHub token sans permissions | Utiliser wrangler-action@v3 au lieu de pages-action@v1 |
fetch failed sur Wrangler | Problème réseau/timeout | Retry automatique ou déploiement manuel |
| Tests échoués | Dépendances manquantes | Cache npm/pip + npm ci |
14.2 Problèmes Kubernetes
| Erreur | Cause | Solution |
|---|---|---|
Pods en CrashLoopBackOff | Variables d’env manquantes | Vérifier ConfigMap et Secrets |
ImagePullBackOff | Image Docker introuvable | Vérifier le tag et les credentials |
| Service inaccessible | ClusterIP vs NodePort | Utiliser minikube service ou port-forward |
14.3 Problèmes Cloudflare
| Erreur | Cause | Solution |
|---|---|---|
| DNS non résolu | Conflit avec ancien tunnel | Supprimer l’ancien record CNAME |
| Tunnel déconnecté | Port-forward arrêté | Relancer kubectl port-forward |
| 403 Access Denied | Email non autorisé | Configurer politique Zero Trust |
15. Couverture des Tests
15.1 Métriques de Couverture
| Module | Tests | Couverture | Framework |
|---|---|---|---|
| Frontend - Components | 2 | ~70% | Vitest |
| Frontend - Services | 2 | ~85% | Vitest |
| Backend - Routes | 14 | ~90% | Pytest |
| Backend - Auth | 3 | ~95% | Pytest |
| Backend - Models | 3 | ~80% | Pytest |
| Total | 24 | ~85% | - |
15.2 Types de Tests
| Type | Description | Implémenté |
|---|---|---|
| Tests unitaires | Fonctions isolées | ✅ |
| Tests d’intégration | API endpoints | ✅ |
| Tests composants | Vue components | ✅ |
| Tests E2E | Parcours utilisateur | ❌ (amélioration future) |
16. Bonnes Pratiques et Leçons Apprises
16.1 Leçons Apprises
| Domaine | Leçon |
|---|---|
| CI/CD | Toujours tester le workflow en local avant de push |
| Docker | Le multi-arch prend du temps mais est essentiel pour la portabilité |
| Kubernetes | Les probes (liveness/readiness) sont cruciales pour la stabilité |
| Sécurité | Ne jamais committer de secrets, utiliser des vaults |
| Cloudflare | Le tunnel simplifie énormément l’exposition de services locaux |
16.2 Bonnes Pratiques Appliquées
- ✅ Infrastructure as Code : Tout est versionné (K8s manifests, workflows)
- ✅ Secrets Management : Secrets GitHub et Kubernetes Secrets
- ✅ Immutable Tags : Images Docker avec SHA commit
- ✅ Blue-Green possible : Architecture prête pour déploiements sans downtime
- ✅ Observabilité : Logs centralisés, health checks
17. Conclusion
17.1 Récapitulatif du Projet

18.2 Objectifs Atteints
| Objectif | Statut | Détails |
|---|---|---|
| Application Web Full Stack | ✅ | Flask + Vue 3 + SQLite |
| Tests Automatisés | ✅ | 24 tests (Vitest + Pytest) |
| Pipeline CI/CD | ✅ | GitHub Actions |
| Images Docker | ✅ | Multi-arch (amd64/arm64) |
| Déploiement K8s | ✅ | Minikube avec manifests |
| Déploiement Cloud | ✅ | Cloudflare Pages + Tunnel |
| Opérations CRUD | ✅ | Create, Read, Update, Delete |
| Documentation | ✅ | README + Rapport technique |